- 8 (812) 612-97-27
- СПБ, Курчатова дом 1А помещение 1Н
- order@das-elektro.ru
усилители класса D имеют более высокий КПД и рассеивают меньшую мощность, чем усилители класса AВ. В статье рассматриваются преимущества усилителей класса D.
Введение
Наиболее широко распространенные звуковые усилители мощности работают в режиме АВ, который обеспечивает высокую выходную мощность и минимальные искажения. Однако их недостатком является высокая потребляемая мощность. Для отвода выделяемого тепла требуются радиатор и система вентиляции. В связи с этим они постепенно замещаются усилителями класса D, особенно в автомобильном оборудовании. Усилители класса D имеют более высокий КПД и выделяют меньше тепла, чем усилители класса АВ.
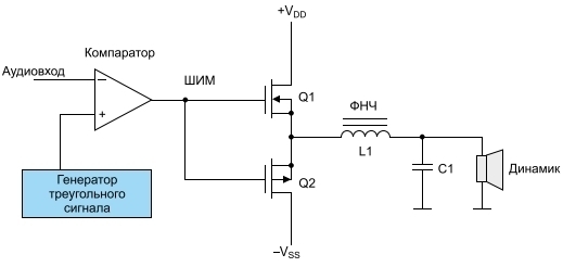
Рисунок 1
Рисунок 2


общая схема усилителя класса D
Выходной ШиМ-сигнал компаратора при подаче треугольного и звукового сигналов
Сравнение с другими усилителями
Усилители класса АВ имеют малые искажения – общие гармонические искажения и тепловой шум менее 0,1%, что обеспечивает высокую точность. Их недостатком является низкая эффективность: максимальный возможный КПД составляет около 60%. Кроме того, у них высокая потребляемую мощность, значительное тепловыделение, большой размер.
КПД усилителей класса D превышает 90%. Они потребляют меньше энергии и выделяют меньше тепла. Кроме того, их размеры меньше, а мощность велика (400–500 Вт). К их недостаткам относятся высокие искажения (до 10%) и большой вносимый шум.
Для лучшего понимания преимуществ и недостатков рассмотрим принцип работы усилителя в режиме D. На рисунке 1 показана схема усилителя класса D, на рисунке 2 – диаграммы, поясняющие принцип работы.
Усилитель вырабатывает треугольный сигнал высокой частоты в диапазоне 50 кГц…2,1 МГц, который подается на один из входов компаратора. На второй вход поступает звуковой сигнал, который усиливается.
Компаратор генерирует сигнал с широтно-импульсной модуляцией (ШИМ) с входным сигналом, который требуется усилить. Рабочий цикл ШИМ- сигнала меняется, а частота остается постоянной. Сигнал ШИМ усиливается двумя полевыми транзисторами. Далее он поступает на ФНЧ для сглаживания и усреднения, после чего из него восстанавливается исходный звуковой сигнал.
Выходные полевые транзисторы не потребляют мощность в выключенном состоянии. Поскольку во включенном состоянии у них малое сопротивление, их потребление невелико.
За счет переключения удается повысить КПД, однако в выходном сигнале возникают гармоники, которые необходимо отфильтровать. Кроме того, при переключении естественным образом возникают шум или интерференция.
Например, если частота переключения 400 кГц, 2-я и 3-я гармоники (800 и 1200 кГц) попадают внутрь частотного радиодиапазона АМ (535–1705 кГц), что может привести к проблемам электромагнитной совместимости. Соответственно, выходной сигнал фильтруют либо используют более высокую частоту переключения.
Как правило, к типовому усилителю класса D нагрузка подключается в мостовой конфигурации, как показано на рисунке 3. Во-первых, такая конфигурация позволяет обойтись без двуполярного источника питания. На рисунке 1 показано, что для работы усилителя требуется двуполярный источник питания. Поскольку в автомобиле имеется только один источник +12 В, дополнительно требуются преобразователи, что необоснованно усложняет схему. Во-вторых, на динамики (в нагрузку) поступает напряжение, которое в два раза больше на положительных и отрицательных пиках входного сигнала. Поскольку мощность пропорциональна квадрату напряжения, она заметно возрастает. Практически во всех интегральных усилителях класса D используется мостовая схема с балансируемым выходом динамика. При балансируемой нагрузке, как правило, используется двойной фильтр, показанный на рисунке 4.
Рисунок 3

Нагрузка, подключенная в мостовом включении, позволяет обойтись без отрицательного источника питания: а) концепция; б) схема
Современные усилители класса D
Рассмотрим усилитель к ласса D от Texas instruments TPa6304-Q1 для автомобильных информационно-развлекательных систем. Частота переключения этого миниатюрного усилителя с 4-канальным аналоговым входом составляет 2,1 МГц. Выходная мощность: 27 Вт при нагрузке 4 Ом и 45 Вт – при 2 Ом. Уровень искажений: 10% (включая тепловой шум). Напряжение источника питания: 14,4 В.
Благодаря высокой частоте переключения TPa6304-Q1 удается уменьшить размер дросселя и всей платы в целом и, кроме того, избежать интерференции в АМ-диапазоне. В итоге общая стоимость системы снижается.
Для TPa6304-Q1 требуется источник питания 14,4 В. Усилитель работает в широком диапазоне напряжения питания 4,5–18 В. Он имеет малый размер и предназначен для автомобильных информационно-развлекательных систем.
Для ИС TPa6304-Q1 выпускается оценочный модуль с входом UsB и аналоговым входом, а также со встроенным контроллером UsB-i2c для работы через графический пользовательский интерфейс.
Рисунок 4

типичная конфигурация ФНЧ для сбалансированной нагрузки. Чем выше скорость переключения, тем меньшие по размеру индукторы требуются для фильтрации ШиМ-сигнала
Сбои
c ростом количества устройств увеличивается необходимость контроля над их работой для обнаружения потенциальных критических отказов.
Этот контроль обеспечивается с помощью внешних схем диагностики, одну из которых мы рассмотрим ниже. Она позволяет распознать условия, при которых возникает короткое замыкание.
При работе с несколькими динамиками появляются сбои из-за неправильного подключения межсоединений или от сбоя в оборудовании. К наиболее типичным ошибкам относятся неправильное подключение выходов усилителя к динамикам еще на стадии производства, тестирования или обслуживания. К этим ошибкам относятся короткое замыкание:
- на положительной линии питания;
- при заземлении;
- в нагрузке.
Рисунок 5

Схема обнаружения ошибок в усилителях класса D позволяет обнаружить короткое замыкание, разрыв и другие условия
Обрыв нагрузки
Для обнаружения отключенного динамика используется схема, показанная на рисунке 5.
Она подключается между выводами динамика и реализуется вручную или через специализированные ключи электронной развязки, которые постоянно замкнуты, но активируются только по мере необходимости.
Инверторы и источники опорного напряжения реализуются с помощью делителей напряжения в линии постоянного напряжения питания 12 В.
Ошибки детектируются путем отслеживания выходных сигналов усилителей 1, 2 и 3. Как правило, они сдвинуты по уровню и подключены к диагностирующему контроллеру. В таблице показаны условия обнаружения сбоя.
На рисунке 6 представлена схема развязывающего ключа. Когда на входе контроллера ноль, транзистор Q3 выключен, транзисторы Q1 и Q2 не проводят (открыты). При поступлении логической единицы на транзистор Q3 он включается, на транзисторах Q1 и Q2 появляется напряжение, и активируется функция обнаружения ошибок.
Рисунок 6

Схема развязывающего ключа
Интерференция
По мере того как увеличивается количество электронных устройств, обостряется проблема электромагнитной интерференции. Усилители класса D вносят в нее существенный вклад за счет переключений. Однако схемотехнически интерференцию можно свести к минимуму.
Наиболее чувствительным к электромагнитному излучению устройством является АМ-приемник. Гармоники, генерируемые усилителями класса D при переключении на частотах 100–500 кГц, – одни из основных источников шума. Частоты 535–1705 кГц входят в полосу АМ. Таким образом, 2-я, 3-я и 4-я гармоники попадают точно в полосу, создавая шум. Одним из решений является повышение частоты переключения, что и было реализовано в усилителях Texas instruments, которые работают на частоте 2,1 МГц. Кроме того, усилитель позволяет использовать меньшие дроссели и конденсаторы в выходном фильтре.
Усилитель Tas6424-Q1 является первым усилителем класса D на 2,1 МГц, предназначенным для автомобильных информационно-развлекательных систем. Он поддерживает входной цифровой сигнал 96 кГц с высоким разрешением и малыми искажениями.
Ему требуются меньшие внешние фильтры. Таким образом, исключается до 18 внешних компонентов, что, в конечном счете, обеспечивает меньший размер и стоимость по сравнению с другими решениями. Максимальная выходная мощность на канал: 75 Вт.
Основные характеристики Tas6424-Q1:
- вход: четыре канала i2s или 4/8 каналов TDM; частота выборки: 44,1; 48 и 96 кГц; 16-или 32-разрядный формат;
- аудиовыход: нагрузка в мостовом включении, в т.ч. параллельная;
- 75 Вт при нагрузке 4 Ом и напряжении 25 В;
- 45 Вт при нагрузке 2 Ом и напряжении 14,4 В;
- 150 Вт при нагрузке 2 Ом и напряжении 25 В (параллельная нагрузка);
- общие искажения (в т. ч. тепловой шум): 10% на максимальной мощности; при мощности 1 Вт: менее 0,03%;
- встроенный блок диагностики;
- встроенный блок защиты;
- напряжение питания 4,5–26,4 В;
- управление i2c;
- размер корпуса HssoP с 56 выводами: 18,41×7,49 мм.
Для ускорения и упрощения разработки предоставляется оценочный модуль.
Таблица

Выходной сигнал при некоторых типах отказов
Выводы
С каждым годом количество устройств на приборной панели растет. В дальнейшем эта тенденция сохранится. Основное преимущество усилителей класса D в том, что они позволяют уменьшить размер устройств. Кроме того, высокий КПД сводит к минимуму рассеиваемое тепло.
Еще одним преимуществом этих усилителей является меньшая электромагнитная интерференция. Автомобильные устройства должны пройти испытания на электромагнитное излучение, при которых оценивается каждый потенциальный источник.
Корзина пуста
0
шт.
/
$0
Оформить
Очистить
