- 8 (812) 612-97-27
- СПБ, Курчатова дом 1А помещение 1Н
- order@das-elektro.ru
В статье рассматриваются основные причины потери стабильности операционных усилителей, и даются практические рекомендации по улучшению этой характеристики.
Рисунок 1
Рисунок 2


Упрощенная схема ОУ, охваченного полной ОС
Амплитудно-частотная характеристика ОУ
Усилители с обратной связью напряжения
Рассмотрим упрощенную модель операционного усилителя (ОУ), охваченного обратной связью (ОС) по напряжению и включенного по схеме повторителя напряжения (см. рис. 1). Характеристика этого ОУ имеет, по крайней мере, два полюса. Обозначим полюс на низкой частоте F1, на высокой – F2; конденсатор С3 вносит ноль, чтобы компенсировать полюс на частоте F3. На рисунке 2 показана выходная характеристика ОУ с кусочно-линейной аппроксимацией.
Если частота F2 выше частоты среза 0 дБ, наклон участка с частотой среза близок к –6 дБ на октаву. При этих условиях запаса устойчивости по амплитуде и фазе недостаточно, и самовозбуждение усилителя не происходит.
Однако если полюс F2 находится на недостаточно высокой частоте, т. е. она меньше частоты среза, наклон характеристики на участке с точкой среза составляет почти –12 дБ на октаву (см. рис. 3). Запаса по амплитуде и фазе недостаточно, и усилитель с большой вероятностью перейдет в осцилляцию, т. е. схема будет работать нестабильно.
Если частота F2 достаточно высока, но имеется еще один полюс (см. рис. 4), то наклон характеристики в точке среза снова равен –12 дБ на октаву, и схема с большой степенью вероятности будет работать нестабильно. Заметим, что при внесении еще одного полюса F3 при низкой частоте F2 наклон характеристики на частоте среза равен –18 дБ на октаву, т. е. осцилляция начнется обязательно.
Рисунок 3
Рисунок 4


АЧХ ОУ при F2 ниже частоты среза 0 дБ. Наклон характеристики –12 дБ на октаву
При наличии 3-го полюса повышение F2 не приводит к стабилизации схемы
Рассмотрим схему на рисунке 5. Конденсатор С3 включен между инвертирующим и неинвертирующим входами, обратная связь обеспечивается двумя резисторами. При бесконечно большом сопротивлении R ОС максимально полная. Для анализа стабильности следует подключить c3 не к источнику питания, а к общему проводу, как показано на рисунке 5б.
Принимая R3 = 10 кОм и используя рекурсивный дифференциальный анализ, исследуем характеристику в неустановившемся режиме в зависимости от значения С3.
В качестве примера рассмотрим усилитель с коэффициентом усиления при разомкнутой петле ОС 100 дБ, F1 = 10 Гц, F2 = 4 МГц. При этих данных точка единичного усиления приходится на частоту 1 МГц. Результаты для других значений С3 показаны на рисунке 6.
Таким образом, можно сделать вывод, что желательно исключить электромагнитные помехи, улучшить топологию платы и полностью отказаться от конденсатора С3, порождающего нестабильности контура ОС за счет потери запаса по фазе.
Рисунок 5
Рисунок 6


Пример повышения стабильности схемы
Выходной сигнал при подаче прямоугольного напряжения
Усилители с токовой ОС
Усилители с токовой ОС могут иметь большой выброс в выходном сигнале и работать нестабильно вплоть до перехода в режим генерации.
Двумя основными причинами нестабильности являются низкое сопротивление резистора в цепи ОС и появление паразитных емкостей на входе и выходе по отношению к земле.
В то время как малые емкости приводят к появлению выбросов на высоких частотах, большие емкости вызывают самовозбуждение усилителя, когда он перестает реагировать на входной сигнал.
Во избежание негативного воздействия паразитной емкости на стабильность усилителя следует:
1) обеспечить правильную трассировку платы для сведения к минимуму паразитных связей;
2) использовать указанные в документации номиналы резисторов ОС и резисторов, определяющих коэффициент усиления, чтобы обеспечить достаточный запас по фазе и повысить устойчивость;
3) использовать компенсационные цепи для сглаживания выбросов в частотной характеристике.
Рассмотрим эти рекомендации подробнее.
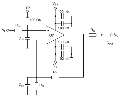
Рисунок 7

Усилитель с токовой связью и компенсированными паразитными емкостями. Элементы rS, rIN и CIN служат для компенсации
Топология платы
Для обеспечения оптимальных характеристик усилителей требуется внимательно отнестись к топологии и трассировке платы. Особенное внимание следует уделить паразитным связям, внешним компонентам и номиналам резисторов (см. рис. 7–8).
Во-первых, необходимо использовать развязывающие конденсаторы на выводах питания. Для высоких частот конденсаторы 100 нФ и 100 пФ включаются параллельно и располагаются на расстоянии не более 6 мм от вывода питания. Для низких частот следует установить танталовые конденсаторы емкостью 6,8 мкФ на большем расстоянии от усилителя, чтобы использовать их одновременно для нескольких устройств. Кроме того, необходимо избегать близкого расположения линий питания и заземления, чтобы уменьшить паразитную индуктивность, особенно между выводами источника питания и развязывающими конденсаторами.
Во-вторых, поскольку выход и инвертирующий вход усилителя являются наиболее чувствительными к паразитной емкости, выходной резистор Rs следует располагать наиболее близко к выходному выводу. Резистор в цепи ОС и резистор, устанавливающий коэффициент усиления (RF и RG), должны находиться близко к инвертирующему входу. Они изолируют соответствующие порты от емкостных наводок со стороны линий передачи.
Простой пассивный Rc-фильтр из компонентов Rin и cin на неинвертирующем входе поможет компенсировать всплески коэффициента усиления, вызванные паразитными емкостями на инвертирующем входе.
Следует определить необходимость в выходном развязывающем резисторе. При малых паразитных емкостных нагрузках (менее 5 пФ) Rs, как правило, не требуется. При большей паразитной выходной емкости можно обойтись без него, однако следует установить более высокий коэффициент усиления при замкнутой ОС.
Вблизи входных и выходных выводов следует оставлять участки, свободные от линий питания и заземления, во избежание появления паразитных связей по переменному току. На плате должен быть только один неразрывный слой питания и заземления.
Подключение тестового оборудования к измеряемой линии осуществляется через резистор 100 Ом для ее изоляции от емкости щупа.
Как правило, производители указывают несколько значений RF для разных значений коэффициента усиления. Номиналы из рекомендуемого перечня обеспечивают оптимальные характеристики – остальные могут вызвать отклонения. На рисунке 9 показано, как влияет сопротивление RF на работу схемы при коэффициенте усиления 2. Оптимальное сопротивление RF = 1,1 кОм для данного коэффициента усиления, и это подтверждается характеристиками, приведенными на рисунке 9. При увеличении RF до 1,5 кОм начинается ограничение полосы пропускания; уменьшение до 600 Ом приводит к появлению выброса (см. рис. 10).
Рисунок 8
Рисунок 9
Рисунок 10



Предлагаемая топология двухслойной печатной платы с участками без заливки
Коэффициент усиления при разных номиналах элементов
отклонение от рекомендуемого значения RF вызывает выброс и сокращает полосу пропускания
Компенсация паразитных емкостей
Чтобы различить паразитную емкость на входе и выходе, анализируют реакцию на импульсное возмущение.
Паразитная емкость на входе всегда меньше выходной, вызывает короткие выбросы в сигнале. Паразитная емкость на выходе, как правило, вызывает продолжительный «звон» (см. рис. 11).
Рисунок 11

Перерегулирование сигнала за счет действия паразитной емкости на входе и «звон», обусловленный выходной паразитной емкостью
Паразитная емкость на входе
Обычно паразитная емкость c Pi на инвертирующем входе мала, составляет 0,5–5 ПФ и обусловлена конструкцией схемы, а также шунтирующим резистором RG. Вместе RF, RG и СPi вносят низкочастотную составляющую в ОС усилителя, которая преобразуется в высокочастотную в выходной характеристике усилителя Vo/Vi. Для ее компенсации ставят ФНЧ на неинвертирующем входе усилителя. С этой целью входная емкость на неинвертирующем входе должна соответствовать паразитной емкости на инвертирующем входе. Аналогично, сопротивление Rin должно быть равно параллельному соединению RF и RG. На рисунках 12–13 показаны частотная и импульсная характеристики схемы, приведенной на рисунке 7. Коэффициент усиления G = 2, RF = RG и имеют номиналы, рекомендованные производителем.
При СPi = 0 (черные кривые на рисунках 12 и 13) отсутствуют выбросы на обеих зависимостях. Номинальный коэффициент усиления: 6 ДБ, амплитуда импульса: ±200 мВ при тестовом входном сигнале ±100 мВ на частоте 10 МГц. При СPi = 5 пФ (красные кривые) наблюдается выброс почти 21 ДБ и перерегулирование ±1 В.
После компенсации (голубые линии) cin = cPi = 5 пФ и Rin = RF||RG = RF/2; коэффициент усиления увеличивается на 0,5 дБ, а перерегулирование выходного сигнала достигает ±45 мВ.
Рисунок 12
Рисунок 13


Удаление выброса за счет rIN и CIN
Компенсация перерегулирования за счет rIN и CIN
Рисунок 14
Рисунок 15


Компенсация небольшой выходной паразитной емкости путем увеличения rF
После компенсации выходной сигнал практически не меняется
Рисунок 16
Рисунок 17


Компенсация большой паразитной выходной емкости за счет rS
Компенсация резистором rS обеспечивает значительное улучшение выходного сигнала
Паразитная выходная емкость
Паразитная емкость на выходе усилителя обусловлена конструктивными особенностями схемы, однако основной вклад вносят:
- большая емкость нагрузки, в т.ч. емкость переходов в подавителях помех;
- емкость управляющих диодов;
- емкость кабелей;
- входные емкости АЦП и других усилителей.
Общее значение паразитной выходной емкости изменяется с 20 пФ до нескольких сотен пФ.
Как уже упоминалось, малая паразитная емкость на выходе незначительно влияет на передаточную функцию, а большая может вызвать всплеск коэффициента усиления и продолжительный «звон» в импульсной характеристике. На рисунках 14–15 показано влияние выходной емкости 20 пФ. Коэффициент усиления увеличивается менее чем на 1 дБ, а перерегулирование не достигает 30 мВ. Компенсация не требуется, хотя при необходимости достаточно немного увеличить сопротивления RF и RG.
Напротив, компенсация больших емкостей необходима. На рисунках 16–17 показана частотная зависимость коэффициента усиления и выходная характеристика схем без компенсации. На сиреневой кривой наблюдается всплеск 15 дБ в передаточной характеристике и звон при реакции на импульс при cPo = 500 пФ. За счет увеличения RF и RG не удается добиться значительного улучшения (синяя кривая).
Использование последовательно включенного резистора Rs позволяет изолировать выход усилителя от емкости нагрузки (см. рис. 7).
Достаточно Rs = 3,9 Ом для сокращения всплеска коэффициента усиления до 0,5 дБ; при этом перерегулирование сигнала на выходе уменьшается с ±400 до ±50 мВ.
Итак, для обеспечения стабильности усилителя следует придерживаться следующих рекомендаций:
- выбирать топологию платы, обеспечивающую минимальные паразитные емкости;
- буферизовать линию питания на низких и высоких частотах при помощи конденсаторов 6,8 мкФ, 100 нФ и 100 пФ;
- установить резисторы с сопротивлением 100 Ом между тестовой точкой и измеряемой линией передачи для развязки сигнальной линии с емкостью щупа;
- использовать номиналы резисторов, рекомендуемые производителем;
- провести исходный анализ на импульсное воздействие, чтобы выделить паразитную емкость на выходе и входе;
- компенсировать входную паразитную емкость, подключив Rc-контур на неинвертирующий вход;
- компенсировать малую выходную емкость путем увеличения RF и RG;
- компенсировать большую выходную емкость включением небольшого развязывающего резистора Rs.
Корзина пуста
0
шт.
/
$0
Оформить
Очистить
