- 8 (812) 612-97-27
- СПБ, Курчатова дом 1А помещение 1Н
- order@das-elektro.ru
В статье описываются типы РЧ-коммутаторов, выделены их основные достоинства и недостатки. Особенности МЭМС-коммутаторов рассматриваются на примере компонентов компании Analog Devices.
Введение
По мере совершенствования беспроводных устройств требования к коммутаторам повышаются. Это наглядно видно на примере устройств с несколькими рабочими полосами или устройств с множественными антеннами (MIMO).
Коммутаторы на МЭМС (микроэлектромеханические системы) представляют собой рациональное и простое современное решение. Они имеют малый размер, высокую скорость переключения, обеспечивают фильтрацию входного сигнала.
В статье рассматриваются классические коммутаторы, в т. ч. электромеханические, твердотельные, на pin-диодах, а также МЭМС-коммутаторы от Analog Devices.
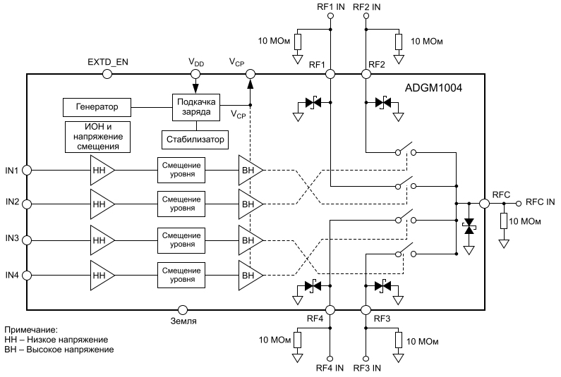
Рисунок 1

Функциональная схема МЭМС-коммутаторов ADGM1004 и ADGM1304
Типы РЧ-коммутаторов
Современные РЧ-коммутаторы применяются в системах с несколькими приемопередатчиками и одной или несколькими антеннами (MIMO) для направления сигнала по требуемому тракту или с целью управления автоматическими системами контроля по заданной матрице переключений. Процедура переключения может предусматривать выбор одного входного сигнала из нескольких и направление его в один выходной тракт, или наоборот, иногда требуется направить входной сигнал в одну из нескольких выходных цепей.
До недавнего времени основными типами коммутаторов были следующие.
– Электромеханический. Коммутаторы этого типа делятся на устройства с ручным или автоматическим управлением. Управление осуществляется дистанционно по линии 12/24 В или по USB. Электромеханические коммутаторы просты в использовании, оснащены разъемами для коаксиального кабеля. Они предназначены для систем с частотой до нескольких десятков ГГЦ. Среди недостатков следует отметить большой размер, вес и невысокую скорость переключения. Несмотря на то, что они были разработаны достаточно давно, коммутаторы этого типа широко применяются и зачастую являются единственным возможным решением.
– На pin-диодах. Отличаются более высокой скоростью переключения, однако для работы с ними требуется некоторый опыт. Поскольку они имеют два порта без отдельной линии управления, необходима сложная схема, объединяющая линию контроля (постоянный сигнал) и РЧ-сигнал на входе, а также схема разделения их на выходе. Иногда этот блок включен в модуль.
– На полевых транзисторах и гибридные твердотельные переключатели. Они изготавливаются из полупроводниковых материалов и являются эквивалентом низкочастотного транзисторного ключа. Эти электронные переключатели быстро коммутируются (за несколько микросекунд), просты в разработке, но ограничены с точки зрения развязки и некоторых других параметров.
Появившиеся относительно недавно коммутаторы на МЭМС-переключателях представляют собой рациональное решение. Механизм переключения основан на применении подвижных консольных элементов (кантилеверах), аналогичных тем, что используются в МЭМС-датчиках ускорения. Кроме того, они обеспечивают металлический контакт с РЧ-трактом.
Рассмотрим ключ Analog Devices ADGM1004 – однополюсный четырехпозиционный коммутатор для сигналов 0–13 ГГц, а также ключ ADGM1304 – однополюсный четырехпозиционный коммутатор для сигналов 0–14 ГГц (см. рис. 1). заметим, что коммутатор ADGM1304 не оснащен диодами, обеспечивающими защиту от электростатического разряда.
Коммутаторы ADGM1004 и ADGM1304 выполняют механическое переключение и замыкание контактов. Они выполнены в 24-выводном корпусе LFCSP размером 5×4×1,45 мм. Скорость переключения составляет 30 мкс. В таблице приведены основные характеристики ключей.
Эти коммутаторы пропускают сигнал в любом направлении, т. е. с одного входа на четыре выхода или наоборот.
Таблица

Основные параметры коммутаторов ADGM1004 и ADGM1304 от Analog Devices
Принцип работы
Принцип работы МЭМС-коммутатора основан на использовании кантилевера с металлизированным кончиком в качестве переключающего элемента. Сложность заключается в «активации» кантилевера, чтобы он перемещался и соединял контакты соответствующих металлизированных поверхностей при включении, а также разъединял их при выключении. В случае МЭМС-ключа такое воздействие осуществляется электростатическим актуатором (см. рис. 2). Как правило, переключающие части носят названия «исток», «затвор» (кантилевер) и «сток», однако речь идет о механическом контакте, а не о полевом транзисторе.
Во многих смыслах МЭМС-коммутаторы схожи с механическими реле, однако выполнены в микрометровом масштабе. Контакт между входом и выходом обеспечивается с помощью кантилевера, который приводится в действие электростатической силой, а не магнитным полем. Для изготовления коммутаторов требуется стандартный производственный процесс, позволяющий наносить несколько слоев (см. рис. 3).
Для улучшения характеристик и уменьшения сопротивления контактов при постоянном сигнале и импеданса при переменном сигнале каждый контакт изготавливается в виде параллельных полосок (см. рис. 4).
Каждый электронный компонент имеет показатели качества. В случае коммутатора этим показателем является сопротивление при включении RON, умноженное на емкость при выключении COFF. Оно выражается в фемтосекундах. Чем меньше RONCOFF, тем меньше вносимые потери во включенном состоянии и выше изоляция в выключенном состоянии. При постоянном или низкочастотном сигнале RON является доминирующим критерием, и COFF можно не рассматривать. У коммутаторов Analog Devices RONCOFF не превышает 8 фс, что является достаточно хорошим значением.
Рисунок 2

Принцип работы МЭМС-коммутатора
Защита от электростатического разряда
Рассмотрим с хему управления. Напомним, что МЭМС-коммутаторы Analog Devices основаны на электростатическом воздействии. Схемы управления и обеспечения интерфейса, на первый взгляд, сложны, поскольку для перемещения кантилевера требуется напряжение около 89 В. Однако на практике проблем не возникает, поскольку напряжение питания ключа составляет 3,1–3,3 В и имеется модуль усиления, выполненный на отдельном кристалле. Таким образом, исключена необходимость использовать внешний высоковольтный источник питания (см. рис. 5).
Практически все твердотельные устройства чувствительны к электростатическому разряду. В то же время он не представляет угрозы традиционным механическим коммутаторам. Для решения этой проблемы в схему добавлена защита (см. рис. 5)от электростатического разряда по модели тела человека 5 кВ для входных, выходных выводов (RF1–RF4) и общего вывода (RFC), а также 2,5 кВ для всех других выводов. Если в приложении не требуется защита, выбирается коммутатор ADGM1304 меньшей толщины и с более широкой полосой. Рассматриваемые коммутаторы имеют малый размер, а их управляющие сигналы совместимы с CMOS/LVTTL.
Рисунок 3

Процесс изготовления МЭМС-коммутатора
Рисунок 4
Рисунок 5


Контактные площадки МЭМС-коммутатора
Внутренняя структура ADGM1004 со схемой управления и МЭМС-коммутатором с защитой от электростатического разряда
Характеристики Электромеханических и МЭМС-ключей
В отличие от твердотельных аналоговых РЧ-коммутаторов и ключей на pin-диодах, которые функционируют на частотах до 10 МГц (нижняя граница), электромеханические и МЭМС- ключи могут коммутировать постоянные сигналы. На первый взгляд, это может показаться ненужным свойством, однако во многих приложениях попрежнему используются постоянные сигналы или сигналы, близкие к 0 Гц. В частности, промежуточная частота в этих устройствах составляет около 455 кГц, но программно определяемые приемопередатчики используют более широкий РЧ-диапазон. Кроме того, имеются схемы, в которых РЧ-тракт совмещен с контуром управления, обеспечивающим постоянное напряжение для предусилителя антенны в малошумящем блоке, для спутниковой или телевизионной антенн. В таких системах необходимо, чтобы элементы поддерживали работу и с постоянным, и с радиочастотным сигналом.
Срок службы металлического электромеханического ключа равен 5–10 млн циклов. С учетом того, что время переключения составляет порядка десятков миллисекунд, это значение представляется вполне востребованным. Однако МЭМС-коммутаторы переключаются с гораздо более высокой скоростью (30 мкс в случае рассматриваемых моделей ADGM1004 и ADGM1304). Для многих конечных приложений, таких как динамическая настройка систем с множественными антеннами, 10 млн циклов недостаточно. МЭМС-коммутаторы выдерживают до 1 млрд переключений, если они работают с сигналами внутри разрешенного диапазона и заданным уровнями мощности. Это значение на два порядка больше по сравнению с электромеханическими ключами, что является существенным достоинством.
На срок службы влияет несколько параметров, в частности, температурный режим, а также режим переключения (холодное и горячее).
Горячее переключение происходит, когда между истоком и стоком имеется разность напряжений в замкнутом положении ключа, либо когда ток течет при разомкнутом ключе. При холодном переключении мощность сигнала равна нулю. Таким образом, горячее перек лючение приводит к сокращению срока службы ключа. В технической документации МЭМС- коммутаторов, как правило, учитывается влияние этого эффекта.
Следующим важным параметром является срок работы в постоянно включенном состоянии (continuouslyon lifetime, COL). Это срок службы ключа, когда он в течение длительного промежутка времени замкнут. Тестирование ключей Analog Devices показывает, что среднее время наработки на отказ (mean-time-before-failure, MTBF) составляет 7 лет при температуре 50°C и 10 лет при 85°C.
Рисунок 6
Рисунок 7


Шунтирующие резисторы для предотвращения накопления заряда на входах и выходах
Фильтр на коммутаторах и индуктивных элементах
Рисунок 8

Оценочная плата для ADGM1304
Применение
Несмотря на простоту применения МЭМС-ключей, они немного сложнее, чем стандартные электромеханические коммутаторы. Например, все входы и выходы должны быть подключены к опорному источнику постоянного напряжения. Это может быть активный компонент с внутренним источником напряжения либо импеданс, подключенный вторым выводом к земле (по аналогии с правилом не оставлять неподключенных выводов в КМОП- технологии).
В противном с лучае на выводе накапливается заряд, что приводит к непредсказуемым колебаниям уровня напряжения. В технической документации рассмотрены некоторые возможные варианты и методы устранения этой проблемы. Например, когда используются два ключа ADGM1304 в каскадном включении, следует использовать шунтирующие резисторы (см. рис. 6).
В беспроводных устройствах связи наблюдается несколько тенденций: увеличение количества полос и режимов работы (в т. ч. 5G). Динамически перенастраиваемый фильтр помогает справиться с проблемой, поскольку он позволяет увеличить количество покрываемых полос и режимов. Он образован парой коммутаторов, как видно из рисунка 7. Номинальная центральная частота составляет 400 МГц для ВЧ-полосы. К коммутаторам последовательно подключены дроссели, обеспечивающие низкие вносимые потери, широкую полосу частот, слабые паразитные связи, малую емкость, высокую линейность.
Комму таторы соединяют сосредоточенные индуктивные элементы с индуктивностью 15–30 нГн для регулировки частоты фильтра, в то время как низкое сопротивление RON сглаживает отрицательное дейс твие, оказываемое последовательным сопротивлением на добротность (Q) дросселей. Схема также обеспечивает согласование 50 Ом на входах и выходах во всех состояниях.
При разработке схем для ВЧ-приложений помимо моделей и S-параметров для моделирования требуется оценочная плата, поскольку модели никогда не бывают совершенными и нельзя предусмотреть все нюансы. Analog Devices предлагает оценочные наборы EVAL- ADGM1304 (см. рис. 8) с разъемами SMA для РЧ-сигналов, SMB для управляющих сигналов и схемой калибровки, а также руководством пользователя.
Выводы
МЭМС-коммутаторы соответствуют требованиям современных устройств. Они имеют малый размер, высокую скорость переключения и долгий срок службы.
Рассмотренные коммутаторы ADGM004 и ADGM1304 позволяют упростить устаревшие схемы и отлично подходят для новых приложений. Для удобства работы с ними Analog Devices предлагает широкий набор средств разработки и отладки.
Корзина пуста
0
шт.
/
$0
Оформить
Очистить
